pg电子官方网站
学校首页
学院概况
学院简介
机构设置
领导团队
师资队伍
师资概况
特聘教师
专业教师
辅导员
教学秘书
本科生教育
规章制度
专业设置
专业招生
培养方案
课程建设
教学成果
师资队伍
实验教学
实践教学
研究生教育
硕士点
导师队伍
管理团队
招考信息
人才培养
就业深造
成果展示
材料下载
社会服务
年度建设报告
科学研究
科研平台
科学动态
招生就业
学生园地
校企合作
下载专区
科学文件
教学文件
学生文件
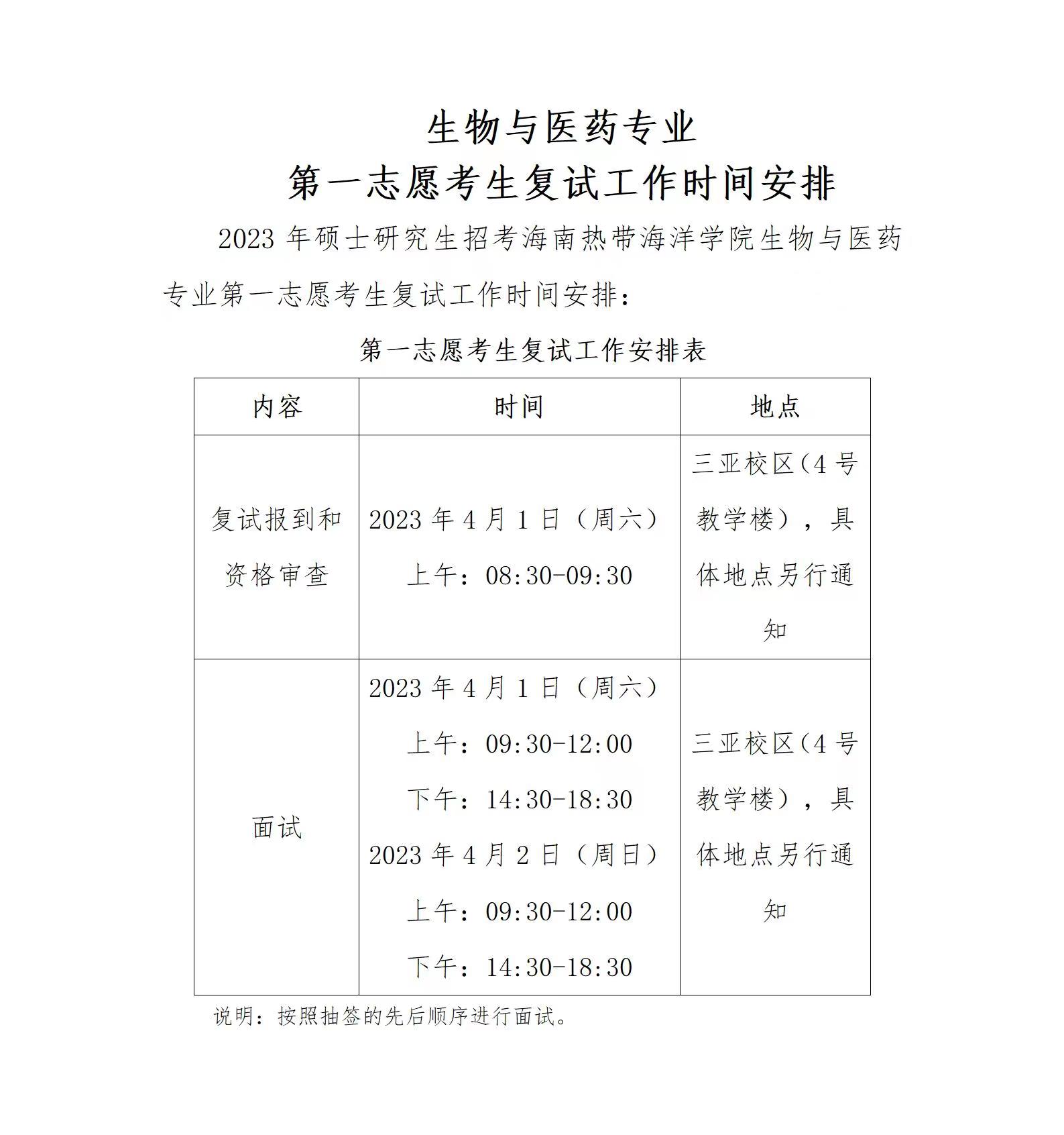
生物与医药专业第一志愿考生复试工作时间安排
时间:2023-03-29
相关附件: